
| Clarville Triomphe | |
|---|---|
![]() ![]() |
|
Marque:Clarville |
Type: Triomphe |
Année 1952 |
|
Tubes:
ECH42, EAF42, EAF42, EL41, GZ41, EM34 |
Type: Superhétérodyne |
Gammes d'ondes: 5 gammes. GO, PO, OC1, OC2, OC3 |
Retauration: Janvier 2018 |
J’ai acheté cette radio au printemps 2011. La 1er fois que je l'ai vu, je suis passé devant sans trop la regarder car elle ne correspondait pas aux années de ma collection. Un moment après je suis revenu, et comme elle était à un prix vraiment bas pour se modèle, je suis parti avec.
J’ai sorti cette épave, sans trouver des infos importantes.
Cette radio a 5 gammes d’ondes
Démontage:
Cette TSF a la particularité, qu'il faut la sortir par devant, en faites il faut démonter toute la partie avant pour sortir le châssis, en commençant par le cadre qui est en plexi glace.
Repérage des tubes:

En premier, un visuel pour découvrir 2 problèmes, dont un inquiétant
Le faites que les 3 gammes d’ondes courtes soit en 1 seule gamme ne me gêne pas. Mais c’est surtout que le bloc ne correspond pas à se type de montage.
J’ai très vite compris que je n’en ferais pas un cheval de course. A partir de là, la question c’est posé : soit je la remets en marche en tenant compte de se problème, soit elle fini en pièces. Bien entendu, elle ne finira pas pour pièces. Le schéma n’existe pas, donc aucune info sur le bloc d’origine.
Ceci est en dit, j’ai pris la décision de la restaurer, et d’apporter une application particulière pour la faire fonctionner du mieux que je pourrai. Ce qui n’est pas gagné.
Changer ce transfo ne pose pas de problème, j’en ai trouvé un de rechange, juste à vérifier le brochage, et les diverses tensions.
Comme j’ai dit, il n’existe aucun schéma. Je ne vais pas le dessiner pour le mettre en ligne, car j’ai l’impression, que des petites modifications ont été apporté.
A l’origine, le HP de cette radio est à excitation, or ici, il est à aimant permanent.
Rien de bien surprenant, car on rencontrait beaucoup de radio à cette époque qui avait un Haut Parleur à aimant permanent.
Bien entendu il fallait une résistance de plusieurs Watt, de la valeur de la self d’excitation. A-t-il été changé ? ou bien le fabricant a monté sur se modèle, les deux montages ? On ne le saura jamais.
Ici nous avons deux résistance d’environ 5 Wath, une de 1kΩ et de 600Ω se qui représente 1,6kΩ, a quelque chose prêt la valeur d’une self d’excitation
Le châssis est très sale, et bien sur grignoté pas de la rouille perforante, surtout les supports des tubes type Noval. Un traitement efficace est indispensable, car vu l’état de la boiserie, cette radio a séjournée dans une grange ou un grenier depuis de nombreuses années.
Un démontage et un traitement contre l’oxydation, puis deux couches de peinture s’imposent
La remise en marche n’a pas été très concluante. Le transfo a été changé par un modèle identique (sauf le brochage), nous avons 340 volts avant la résistance de filtrage et 211 volts a la sortie, ce qui tout à fait correcte.
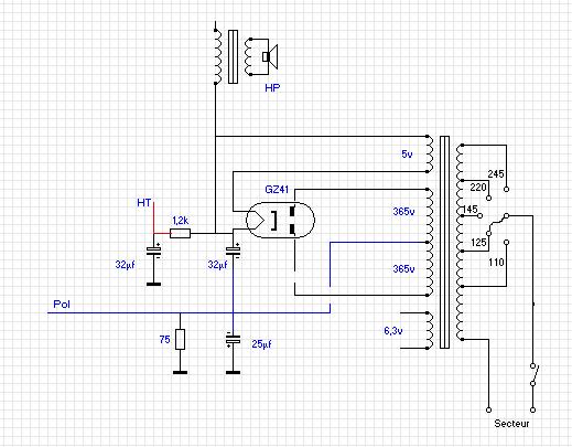
Le filtrage de l’alimentation est le suivant:

Si les 3 condos tubes aluminium, sont d’origine, leurs valeur est de 15µf, me semble un peu faible, et cela devait engendrer un léger ronflement de fond. La valve GZ41, supporte sans problème une valeur de 50µf. j’ai donc dans un premier temps, remplacé ses trois condo par des 15µf comme à l’origine. Une ronflette est bien présente, bien entendu très désagréable. Donc j’ai remplacé en amont et en aval de la résistance de filtrage par des 47µf ce qui a résolu le problème.
Une fois tous les condos changés, je ne recevais aucun signal. J’ai donc fait une recherche de panne, pour m’apercevoir, qu’un condo mica dans le 1er transfo MF était coupé. Bien entendu sans schéma, je n’ai aucune idée de sa valeur. Je sais par expérience que se mica a une valeur très faible. J’ai donc fait des essais de 30pf à 470pf de 10 en 10, pour retenir la valeur suivant de 90pf
A partir de la j’ai reçu les Grandes Ondes, mais pas du tout a une puissance normale. J’ai vérifié l’alignement RAS, j’ai joué sur la partie puissance sans grand succès. J’en ai donc déduit, ce que je craignais, le bloc d’accord n'est pas du tout performant sur se modèle. J’ai fait quelques essais non concluant avec 2 blocs que j’avais. Donc il est très claire que sans son bloc d’accord d’origine, cette radio ne fonctionnera pas correctement. Le signal est très faible, même l’œil magique reste figé.
Pour avoir une puissance convenable, il faut une antenne amplifiée. Le volume maximum, ce qui a pour but d’amplifié tous les bruits de fond de cette radio, comme une légère ronflette de BF. J’ai changé tous les blindés, mais cela n’a pas supprimé totalement le problème.
Le réparateur qui a changer se bloc, n’a pas reconnecté la prise PU, elle est même cassé.
Je prends la décision, de la remplacé, car si la réception est faible en radio elle fonctionnera très bien avec un module FM, ce qui c’est avérer lors des essais.
J’ai fais fonctionné cette radio pendant plusieurs heures en atelier, en supprimant tous les problèmes de faux contact.
La face avant sera à décapé pour refaire les peintures.
Les couleurs employé pausent toujours un problème, car très souvent elles vieillissent mal, et pour trouvé celle d’origine est toujours un casse tête.
Le support du cadre est très oxydé, et la peinture est très abimée.
Au début je pensais à une couleur caramel pour la partie extérieure, mais une fois la petite partie en plastique de la circonférence enlevée, j’ai trouvé une couleur beaucoup plus claire comme le montre la photo
Bien entendu sur le net on trouve de tout sur cette radio et rien qui me garantie la bonne couleur
J’ai donc pris la décision d’un beige claire qui correspondrait comme la photo, mais sans grande conviction.
La partie centrale de cette pièce, donc celle qui se trouve derrière le cadran, est noir, ou marron très foncé.
Décapage complet de cette plaque. En toilent légèrement la partie caramel, j’ai retrouvé, une couleur qui correspondrait bien à un beige claire, ce qui me réconforte sur mon choix, par contre, l’oxydation est beaucoup plus importante que je le pensais.
Le derrière de cette plaque n’a jamais été peinte par le constructeur, je l'ai donc bien décapé et je l'ai peint en noir, avec la peinture de mes châssis qui a fait ses preuve en protection.
La face avant, c’est un peu plus compliquer, car il faut un rendu parfait en finition
La partie extérieure sera préparée par une peinture primaire anti rouille en bombe. Le vendeur de castotruc, ma garantie de son bien fait sur l’oxydation, également pour la compatibilité entre différente peinture
La partie centrale peinte elle aussi avec la même peinture que je me sers pour mes châssis au pinceau.
Après 24h00 reste plus qu’a masquer la partie centrale, et a donné une couche de finition
Et voici le rendu final qui est vraiment très correct
Les motifs centraux, seront à repeindre eux aussi, en couleur or pour le cadre extérieur, et beige avec un dégradé noir pour la grille centrale
Une fois le petit écusson qui sera repeint en couleur or est enlevé, j’ai la aussi retrouvé la couleur d’origine
Toutes les parties en plastique seront nettoyer au savon, avant peinture, et la grille sera elle aussi traité contre la rouille
Le petit écusson central est simplement magnifique

Comme j’ai dis plus haut, cette radio a mal été entreposée. La caisse en bois est bien abîmée, et le placage aussi. Avant de faire quoi que se soit, j’ai recollé cm par cm tout le placage qui se décollait. Par endroit malheureusement le placage est absent.
Ensuite j’ai décapé la caisse à l’acétone, afin d’enlever l’ancien vernis, puis j’ai rebouché avec la pate à bois les endroits où le placage a disparu. Un léger ponçage puis 2 couches de vernis assez foncé et l’affaire est joué.
Remontage de l’ensemble qui ne pose aucun problème particulier.
On finira avant de remonter les boutons, par la façade en plexi glace. Note très importante, on ne nettoiera pas cette façade coté inscription, afin de ne rien effacer.
Vidéo de cette radio, encours de restauration, et une fois complètement terminé. Vous remarquerez comme j’ai dis plus haut, qu’une légère ronflette de fond se fait entendre en radio, par contre avec le module FM, du faites que le signal est plus important, le son est vraiment très correct, pour ne pas dire parfait.
Cette radio ne fonctionne pas comme j’aurais aimé, ceci est en dit, je vais chercher (sans grand espoir) un bloc d’accord, qui lui correspond, afin de lui redonner la parole comme elle mérite.
(©)S.M. Janvier 2018
Toute reproduction, même partielle, est interdite sans autorisation de l’auteur de « Les TSF de nos vieux jours ».